当前位置: 首页 > 新闻 > 篮球新闻

漂亮!广厦共被罚款20万,孙铭徽没有被禁赛,总决赛G6有好戏看了

来源:24直播网 发布时间:2025年05月19日 21:03

不得不说,CBA公司干得漂亮啊!

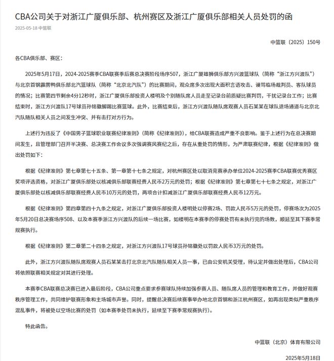
5月18日晚上21点,CBA公司开出总决赛阶段的第一张罚单,广厦男篮遭到重罚,杭州赛区被罚款12万元,投资人楼明被停赛2场,罚款5万元,孙铭徽脚踢比赛用球,不禁赛,只是罚款3万元。加起来,广厦男篮这一场比赛就损失了20万元。看到如此罚单之后,忍不住让人期待起来G6了,回到北京男篮的主场,这一次肯定有好戏看了。



事情的起因,球迷们都知道了。广厦男篮在大比分3-1领先,已经手握总冠军赛点的局面下,5月17日晚上已经准备了夺冠庆典,可惜,北京男篮不给面子,凭借翟晓川最后时刻2罚2中,直接破灭了广厦队的梦想。

面对此情此景,广厦男篮的球员、投资人,以及球迷,都忍不住了,赛后大闹杭州赛区,甚至于出现了一些不该出现的局面。就连广厦男篮核心孙铭徽都忍不住了,来了一个大脚,打比赛用球给踢了出去,不入选国足真是可惜了。



如此局面,显然已经超乎了篮球比赛的本身,他们以为,3-1就可以提前庆祝了,甚至于孙铭徽都已经把夺冠字眼写在了球鞋上,可惜,对手不给机会,让他们心态失衡,以至于丑态百出,令人感到不可理解。

外界都在等待一纸罚单。果然,在5月18日晚上21点左右,CBA开出了一张长长的罚单,直接砸向了广厦男篮。

从这张罚单来看,CBA公司还是很有魄力的,针对杭州赛区,直接取消优秀赛区评选资格,并罚款2万元,对于广厦俱乐部罚款10万元。



针对广厦男篮投资人楼明质疑裁判,干扰记录台工作,禁赛2场,罚款5万元。

针对孙铭徽赛后脚踢比赛用球,不禁赛,罚款3万元。

而对于广厦男篮随队席观赛人员石某某,已由相关部门处罚,据悉是被行政拘留8天,罚款300元。



漂亮,真是太漂亮了!广厦男篮这一次真的是太出格了,打个比赛而已,哪来那么大火气呢?再说了,夺冠不夺冠,靠的是实力,而不是这些非比赛因素。但凡孙铭徽努力一点点,但凡他把最后时刻的2次罚球打进,广厦男篮也不至于如此被动了。

现在到好,总冠军没拿到,先是吃到一张重磅罚单,真是令人开了眼了。

不得不说,CBA公司出手还是很迅速的,而且也考虑到了总决赛的观赏性,放了孙铭徽一马,如果把他也禁赛了,广厦队可能就真的没得打了。

5月20日晚上,广厦男篮将再次来到北京男篮主场,进行总决赛G6的较量,大比分3-2,他们依旧手握总冠军赛点,这一次,看看能不能把握住吧!当然,一出好戏,静待等场,值得期待!

热门视频

更多 >>

篮球资讯

篮球录像

篮球集锦

热门TAG